中国消费品质量安全促进会 · 官方网站

汽车耐蚀与老化技术研究专题 基础认知与研究篇(上)—— 汽车腐蚀试验数据统计及分析

2026-02-03 吕浔荻 海南热带汽车试验有限公司 工程师;罗予富 海南热带汽车试验有限公司 高级工程师
 

 

编者按:

长期以来,汽车腐蚀问题如同一把缓慢落下的达摩克利斯之剑。它不仅破坏外观,更可能导致零部件功能失效、结构强度降低,甚至引发如制动油管渗漏、电路绝缘失效等严重安全隐患。全球每年因腐蚀问题导致的经济损失不少,我国汽车市场每年也发生多起因腐蚀问题引发的缺陷召回事件,涉及千万辆汽车。这背后,是巨大的社会资源浪费、潜在的安全风险以及消费者权益的隐形折损。

一辆新车从设计、生产到销售,再到腐蚀问题显现,往往需要三年甚至更长时间。腐蚀的隐匿性让普通消费者在购车时仅凭展厅内的短暂观察、试驾,无法预知爱车在历经数个寒暑、面对雨雪盐雾后的真实模样。这种信息的高度不对称,使得汽车耐久品质一度只能依赖品牌口碑或漫长的亲身验证,让消费者在选购汽车时缺少一个公正、直观的标尺。

为破解汽车腐蚀与老化“隐疾”,在中国消费品质量安全促进会的指导下,海南热带汽车试验有限公司启动了中国汽车耐蚀与老化性能评价规程CA-CAP,旨在通过科学与严苛的测试,用数据向社会传递汽车耐蚀与老化性能真实情况,助力车企有针对性地改进和提升技术,不断提高产品质量,赢得消费者信任。目前,CA-CAP测评结果已成为衡量车辆制造工艺、材料选用和结构设计的硬核指标,它倒逼汽车行业要重视耐腐与老化技术研究及投入。最终受益的,将是每一位追求高质量产品的消费者。

经过这些年努力,我国在汽车耐蚀与老化性能研究方面已积累了丰富经验。其中,海南热带汽车试验有限公司在这方面更是掌握了最新数据和先进技术。为了全面展示我国在汽车防腐蚀与老化研究方面取得的成果以及未来发展趋势,帮助消费者了解汽车腐蚀与老化原理、危害、防护措施,本刊特推出“汽车耐蚀与老化技术研究”专题, 联合海南热带汽车试验有限公司、中国汽车工程研究院股份有限公司、中国第一汽车集团有限公司、上海蔚来汽车有限公司等多家检测机构、整车企业、零部件供应商,分享交流研究成果与前沿技术。

“汽车耐蚀与老化技术研究”围绕基础认知与研究、测试技术与方法、解决方案与策略、消费指南四个版块展开。

在“基础认知与研究篇”中,根据市场关注的投诉问题,结合大量数据统计与典型案例的剖析,为行业提供客观的量化参考。同时,针对特定严酷环境进行分析,为我国汽车产业的全球化发展提供前瞻性洞察。本部分还将探讨如何利用大数据与人工智能模型,实现对腐蚀趋势的更精准的预测。

在“测试技术与方法篇”中,聚焦汽车耐腐蚀与老化性能的评价体系与测试方法,呈现最新的测试评价标准并进行深度解读,为行业提供科学、严谨的测试和评价依据。同时,从影响汽车腐蚀老化的环境因素出发,系统分析试验工况的设定及不同试验方法的差异性。

在“解决方案与策略篇”中,把视角切入产品的开发设计层面,内容从具体的典型案例入手,深入机理分析并提出针对性的材料、工艺或设计改进方案,体现从发现问题到解决问题的闭环。同时探讨在汽车电动化、智能化、轻量化等新趋势下,腐蚀防护技术面临的全新挑战与未来发展方向。

在“消费指南篇”中,紧密围绕消费者的核心关切,即如何选择和如何养护。一方面,将专业耐腐蚀老化知识提炼为通俗易懂的选车要点和评估方法,帮助消费者在购车时掌握甄别车辆耐久性的关键技巧;另一方面,提供贯穿车辆全生命周期的日常保养与重点防护实用指南,将专业的防护理念转化为可执行的具体操作,助力用户养成良好的用车习惯。

本刊将分期刊登相关论文,以飨读者。

 

 
[摘要] 本文基于对海南热带汽车试验有限公司近5年87辆试验车和近4年25辆CA-CAP测评的整车腐蚀试验数据统计分析,围绕外观、功能和划痕探讨了汽车腐蚀规律,揭示了环境、材料与工艺对汽车抗腐蚀性能的影响,并有针对性地提出改进措施。
 
吕浔荻
工程师,主要从事汽车腐蚀试验工作,重点涉及整车腐蚀试验、汽车腐蚀数据分析等。
 
引言
  在汽车的服役周期中,金属腐蚀是一个渐进且不可逆的退化过程,不仅直接损害车辆的外观与功能,更威胁着汽车的安全和剩余价值。在汽车试验场中进行的整车强化腐蚀试验,显著缩短了汽车腐蚀的进程,达到了快速验证汽车耐腐蚀性能的目的。本文将通过对试验数据的深入统计分析,探究汽车腐蚀的规律。
 
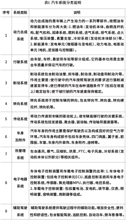
1 汽车系统分类
  汽车是一个高度集成的复杂系统,由上万个独立零部件精密组装而成。依据汽车结构特点可将汽车分为九大系统,即:动力总成系统、行驶系统、制动系统、转向系统、传动系统、车身及附件、热管理系统、电子电气系统和辅助驾驶系统,见表1。
 
2 腐蚀试验外观数据统计及分析
 本章对2022年至2025年CA-CAP 测评的25辆车的试验数据进行了整理和分析。
2.1 腐蚀发生频率
图1 发生腐蚀频率较高的零部件
图2 发生腐蚀频率较低的零部件
  在第30循环(等效于汽车在中国腐蚀最恶劣的地区使用3年)评价节点,对统计样本中所有车型外观考核项的测评数据进行整理,根据发生腐蚀的频率进行排序,图1为发生腐蚀频率较高的20个零部件(由高到低排序),图2为发生腐蚀频率较低的20个零部件(由低到高排序)。
  发生腐蚀频率较高的零件主要集中在底盘区域,其中副车架、转向横拉杆、减振器和制动器防尘罩等零件发生频率高达100%;发生腐蚀频率较低的零件主要集中在车身及附件区域,其中前翼子板边缘、车门内板、座椅前后调节拉杆在所有测评车中未发生腐蚀。
  底盘与车身及附件区域零部件发生腐蚀频率差异性较大,主要源于以下原因:
  一是底盘区域持续暴露于含氯盐、泥水的环境中,腐蚀介质浓度高、作用时间长,腐蚀环境恶劣;排气系统部件长期处于高温,加速涂层老化与金属氧化;制动器、轮毂在工作时经历剧烈的“加热—冷却”循环,产生热应力,反复破坏防护层,加速了腐蚀。
  二是底盘区域零件结构相对更加复杂,易诱发腐蚀。例如底盘螺栓连接、衬套压装形成天然的缝隙,易积液且难干燥,引发氧浓差电池效应,导致缝隙内部发生腐蚀。
  三是底盘区域零部件材料、工艺等耐腐蚀性能相对较差。
2.2 平均腐蚀等级
图3 高腐蚀频率的零部件平均腐蚀等级
图4 低腐蚀频率的零部件平均腐蚀等级
  分别对第30循环评价节点中发生腐蚀频率较高和较低的零部件腐蚀等级数据进行整理,研究和分析其在第60循环(等效于汽车在中国腐蚀最恶劣的地区使用6年)评价节点的腐蚀情况,见图3和图4。
  通过对比第30循环和第60循环的数据发现,无论腐蚀发生频率高低,在车辆中80%的零件平均腐蚀等级并没有激烈突变:高腐蚀频率零件平均等级增加不超过2级,低腐蚀频率零件平均等级增加不超过1级(有些无变化);在同等条件下,零件腐蚀严重程度与其耐腐蚀性能相关,试验周期的影响较小。
图5 各系统平均腐蚀等级
  各系统平均腐蚀等级,见图5。统计表明,车身及附件系统腐蚀等级较低;传动系统、行驶系统、转向系统等零件腐蚀等级较高。究其原因,这几个系统的零件大多集中在底盘区域,印证了汽车底盘区域是“高概率—高严重性”的腐蚀高风险区。
2.3 改进措施
  针对底盘直接面对恶劣环境侵蚀的高风险,需系统性地提升区域零件的耐腐蚀性能与体系防护。对底盘重要零部件建议使用热浸镀锌钢板或铝硅涂层板作为基材,从源头提升耐腐蚀性能;对重要螺栓和高温件采用达克罗(锌铝涂层)或专用高温漆;对普通件,为确保电泳质量,需在焊缝、边缘等风险部位增加PVC密封胶或防锈蜡的二次防护。另外,要优化零件设计,避免积水区,例如在支架上设计排水孔,将开放式截面改为封闭式,减少泥水附着和滞留。
 
3 腐蚀试验功能故障数据统计及分析
  汽车腐蚀试验中,功能故障是外观腐蚀以外最受用户关注的一个指标。汽车功能故障是指汽车整车、系统(总成)或零部件部分或完全丧失工作能力。本章对近5年87辆试验车辆故障数据(仅统计60循环以内(含)的结果)进行统计、分析[1]
3.1 容易出现故障的零件
图6 容易出现故障的零件名称
  对样本中所有故障案例进行统计和分析,筛选出现次数较多的零部件,并按燃油车和新能源车进行分类,如图6所示。
  空调压缩机、减振弹簧、动力驱动模块和发电机是最容易出现故障的零件,分别出现28例、24例、23例和17例,出现次数少于四次的零件,未在该图中呈现。
 容易出现故障的零件:空调压缩机,燃油车和新能源车分别为21例和7例,常见的故障模式是压缩机卡死失效,燃油车出现的比例要高于新能源车;减振弹簧,燃油车和新能源车分别为13例和11例,二者无明显差异;动力驱动模块,燃油车和新能源车分别为6例和17例,新能源车明显高于燃油车,新能源车较常见的故障模式为无法上高压、动力中断等;发电机,燃油车和新能源车分别为15例和两例,与汽车的结构密切相关。
3.2 故障按系统分布的情况
图7 各系统故障分布情况
  将故障零件按9大系统进行分类,统计结果如图7所示。
  电子电器系统(26%)与动力总成系统(25%)的高故障率,表明腐蚀对车辆的电子控制系统和核心动力模块的影响不容小觑。
  较为常见的仪表或中控黑屏,其根源并非屏幕本身损坏,而是背后复杂的电子控制系统遭到了腐蚀。遍布全车的线束连接器和控制单元内部的精密电路板是主要弱点:腐蚀产物会在插针间形成绝缘层或引发短路,导致信号传输中断;电路板上则可能会产生导电微丝,造成时好时坏的偶发性故障。这类故障极具隐蔽性和迷惑性,易与软件问题混淆。
  发动机或变速箱的控制单元(ECU/TCU)接插件腐蚀,可能导致核心处理器死机,引起动力总成系统出现无法启动或动力丧失等严重故障。关键传感器(如曲轴位置传感器)被腐蚀后会传送错误信号,使整个动力系统失序。为这些系统供电的主电源或搭铁线腐蚀,会直接导致系统断电崩溃。这些故障具有突发性,直接威胁行车安全。
3.3 改进措施
  由腐蚀引发的汽车功能故障对汽车防护工程提出了新的挑战。防护重心必须从防止钢板锈穿,升级为确保电信号与电流的绝对可靠。未来设计需聚焦于对高风险区域连接器采用更高级别的密封与防护,将关键控制单元布置于更干燥安全的位置,并增加电源与信号的冗余路径。
 
4 腐蚀试验划痕数据统计及分析
  腐蚀试验中,为了验证车身防腐工艺和漆膜附着力,一般会在车身指定区域按照一定要求划上若干条划痕,通过测量其扩散量来验证车身表面油漆质量和基材防腐性能。本章对近5年87辆试验车辆划痕数据(仅统计60循环以内(含)的结果)进行统计、分析[1]
4.1 车身各区域划痕平均扩散量
图8 车身各区域划痕平均扩散量
  划痕分布在车门、翼子板、机舱盖板、行李箱盖和顶盖五个区域,分别统计其30循环和60循环的划痕扩散量数据,见图8。
  不同区域划痕扩散量按大小排序为:车门<行李箱盖<机舱盖板<翼子板<顶盖。车门的划痕扩散量最小,顶盖的划痕扩散量最大。划痕扩散量与车身的防腐性能密切相关,划痕扩散量越小,基材和涂层的防腐蚀性能越好;划痕扩散量越大,基材和涂层的防腐性能越差。
  车门是用户每日高频接触和开合的部件,为了消除因锈蚀导致的开关异响或功能卡滞,大多数车企会选择在车门上使用成本更高的镀锌钢板。镀锌层能提供有效防护,即使漆面破损,锌也会先于内部的钢基材发生腐蚀。
  相比之下,由于车顶几乎不与用户产生互动,且大面积平面便于涂装覆盖,在整车成本控制的考量下它是腐蚀的低洼区。许多车型的车顶会使用普通的冷轧钢板,一旦表面的漆层被破坏,裸露的钢板将直接面对雨水和空气,锈蚀会迅速蔓延。
4.2 改进措施
  在提高膜厚方面,选用高泳透力电泳漆并优化电泳参数以提升整体膜厚均匀性,在高腐蚀风险区域可应用双极性电荷喷涂等工艺来增加面涂膜厚;在基材升级方面,关键结构件采用Al-Zn-Si(铝-锌-硅)合金镀层板等高耐蚀镀锌板。这些措施共同作用,能系统性增强从基底到涂层的综合防护能力。
 
5 结论
  本文通过对汽车腐蚀试验数据的系统梳理与统计分析,揭示了中国汽车在使用过程中的腐蚀特征和风险。汽车腐蚀防护是一项涉及多学科的系统工程,需要持续的数据积累与科学的分析手段。希望本文能够为整车及零部件企业防腐技术开发与质量控制提供参考,共同推动汽车产品耐久性与安全性的不断提升。
 
参考文献
〔1〕中国消费品质量安全促进会,海南热带汽车试验有限公司.中国汽车腐蚀测评研究报告[R]. 2024.
 

声明:

       本网注明“来源:中国消费品质量安全促进会”的所有作品,版权均中国消费品质量安全促进会,未经本网授权不得转载、摘编或利用其他方式使用上述作品。已经本网授权使用作品的,应在授权范围内使用,并注明“来源中国消费品质量安全促进会”。违反上述声明者,本网将追究其相关法律责任。若需转载本网稿件,请致电:010-59196582。

      本网注明“来源:XXX(非中国消费品质量安全促进会)”的作品,均转载自其他媒体,转载目的在于传递更多信息,并不代表本网赞同其观点和对其真实性负责