中国消费品质量安全促进会 · 官方网站

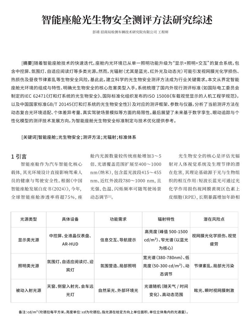
【专题·智能网联汽智能网联汽车专题车】(7)智能座舱光生物安全测评方法研究综述

2025-10-11 彭靖 招商局检测车辆技术研究院有限公司 工程师
 

声明:

       本网注明“来源:中国消费品质量安全促进会”的所有作品,版权均中国消费品质量安全促进会,未经本网授权不得转载、摘编或利用其他方式使用上述作品。已经本网授权使用作品的,应在授权范围内使用,并注明“来源中国消费品质量安全促进会”。违反上述声明者,本网将追究其相关法律责任。若需转载本网稿件,请致电:010-59196582。

      本网注明“来源:XXX(非中国消费品质量安全促进会)”的作品,均转载自其他媒体,转载目的在于传递更多信息,并不代表本网赞同其观点和对其真实性负责